基金管理人、基金托管人和基金份额持有人的概念、权利和义务
1.基金管理人
(1)基金管理人的概念
基金管理人指凭借专门的知识与经验,运用所管理基金的资产,根据法律、法规及基金章程或基金契约的规定,按照科学的投资组合原理进行投资决策,谋求所管理的基金资产不断增值,并使基金持有人获取尽可能多收益的机构。基金管理人由依法设立的基金管理公司担任。基金管理公司通常由证券公司、信托投资公司或其他机构等发起成立,具有独立法人地位。
(2)基金管理人的权利和义务
2.基金托管人
(1)基金托管人的概念
基金托管人指投资人权益的代表,是基金资产的名义持有人或管理机构。为了保证基金资产的安全,基金应按照资产管理和保管分开的原则进行运作,并由专门的基金托管人保管基金资产。
(2)基金托管人的权利和义务
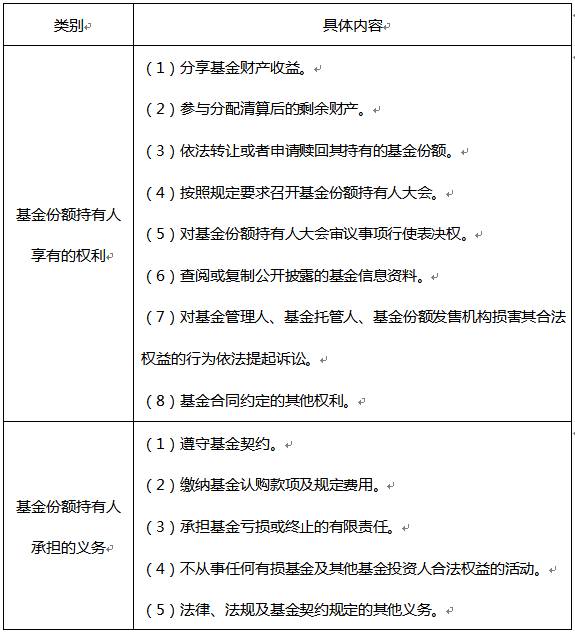
3.基金份额持有人
(1)基金份额持有人的概念。基金份额持有人是指依基金合同和招募说明书持有基金份额的自然人和法人,也就是基金的投资人。基金的一切投资活动都是为了增加投资者的收益,一切风险管理都是围绕保护投资者利益来考虑的。
(2)基金份额持有人的权利(《中华人民共和国证券投资基金法》第九章第七十条的规定)和义务
1、基金管理人是基金产品的募集者和管理者,其最主要的职责是()。
A.对基金经营人进行监督
B.按照基金合同的约定,负责基金资产的投资运作,在有效控制风险的基础上为基金投资者争取最大的投资收益
C.保管基金资产
D.分享基金财产收益
正确答案是:B
解析:基金管理人是基金产品的募集者和管理者,其最主要的职责就是按照基金合同的约定,负责基金资产的投资运作,在有效控制风险的基础上为基金投资者争取最大的投资收益。
2、下列不属于基金托管人义务的是()。
A.保管基金资产
B.保管与基金有关的重大合同及有关凭证
C.保存基金的会计账册、记录15年以上
D.执行基金管理人的投资指令
正确答案是:C
解析:选项C符合题意:基金托管人的义务包括:(1)保管基金资产;(2)保管与基金有关的重大合同及有关凭证;(3)负责基金投资于证券的清算交割,执行基金管理人的投资指令,负责基金名下的资金往来。C属于基金管理人的义务。
3、下列主体中能够成为基金管理人的是()。
A.政府机关
B.合伙企业
C.具有投资顾问资格的个人
D.具有基金从业资格的个人
正确答案是:B
解析:基金管理人是指凭借专门的知识与经验,运用所管理基金的资产,根据法律、法规及基金章程或基金契约的规定,按照科学的投资组合原理进行投资决策,谋求所管理的基金资产不断增值,并使基金持有人获取尽可能多收益的机构。《基金法》第十二条,基金管理人由依法设立的公司或者合伙企业担任。公开募集基金的基金管理人,由基金管理公司或者经国务院证券监督管理机构按照规定核准的其他机构担任。