高频考点 | 证券投资基金基础知识
为了帮助大家更好的备考,基金君推出高频考点,用视频+精析+习题的方式,帮你攻克基金从业资格考试的每一个考点。
● ● ●
01高频考点
《权益投资》第二章第二节-13
影响公司发行在外股本的行为
影响公司发行在外的普通股股数的公司行为包括:首次公开发行、再融资、股票回购、股票拆分和分配股票股利、权证的行权、兼并收购和剥离等。
02考点精析
(一)首次公开发行
1.首次公开发行的含义
首次公开发行(IPO),是指拟上市公司首次面向不特定的社会公众投资者公开发行股票筹集资金并上市的行为。
2.首次公开发行的过程和意义
(1)首次公开发行的过程
通常,首次公开发行是发行人在满足必备的条件,经证券监管机构审核、核准或注册后,通过证券承销机构面向社会公众公开发行股票并在证券交易所上市的过程。
(2)首次公开发行的意义
①一般来说,首次公开发行完成后,公司即可申请到证券交易所或报价系统挂牌交易,成为上市公司。
②由于发行股票用于公开交易,公司发行在外的股票总数会增加。因而,如果公司原有股东在IPO时不再购买股票的话,其持股比例会被稀释。
③公司选择上市以众多投资者为发行对象,发行的证券数量多,有利于筹集大量资金、提高企业知名度、增强股票的流动性等。公司上市后,原有股东可能会出售其所持有的部分股份,上市极大地增强了他们所持股票的流动性。
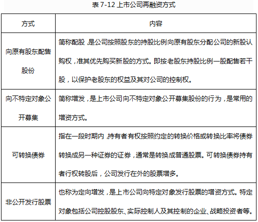
(二)再融资
1.再融资的含义
再融资是指上市公司为达到增加资本和募集资金的目的而再发行股票的行为。
2.上市公司再融资的方式
(三)股票回购
1.股票回购的含义
股票回购是指上市公司利用现金等方式从股票市场上购回本公司发行在外股票的行为。
2.股票回购的意义
股票回购会减少流通在外的股份,购回的股票会被注销或以库存股的形式存在。
3.股票回购的方式
《公司法》规定,公司除减少注册资本、与持有本公司股份的其他公司合并、将股份奖励给本公司职工外,不得回购本公司股票。在进行股票回购时,公司要按相关要求披露其回购目的,回购数量也会被限制在一定范围内。
(四)股票拆分和分配股票股利
1.股票拆分
(1)股票拆分的含义
股票拆分,又称为股票拆细,即将一股面值较大的股票拆分成几股面值较小的股票。
(2)股票拆分的意义
①股票拆分对公司的资本结构和股东权益不会产生任何影响。
②一般只会使发行在外的股票总数增加,每股面值降低,并由此引起每股收益和每股市价下降。
③股东的持股比例和权益总额及其各项权益余额都保持不变。
2.分配股票股利
(1)分配股票股利的含义是股票分红方式的一种,是指上市公司将留存收益以股票形式支付给股东,又称送股。
(2)股票股利的意义
①股票股利不会导致公司现金的流出,只是将资金在不同权益账户之间转移,如从留存收益或盈余公积转到股本。
②股东的持股比例和权益总额不变。
(五)权证的行权
1.权证行权的意义
(1)发行权证的上市公司,一旦发生行权,公司发行在外的股份总数会相应增加或减少。
(2)当市场价格高于行权价格时,认购权证持有者行权,公司发行在外的股份增加。
(3)当市场价格低于行权价格时,认沽权证持有者行权,公司发行在外的股份减少,公司其他股东的持股比例会因此而下降或上升。
(六)兼并收购
1.兼并收购的含义
公司可以通过现金支付、股票支付或两者混合的方式完成并购的支付。股票支付是指通过换股方式获得目标公司的控制权。
2.兼并收购的意义
(1)对于被收购公司的股东来说,并购交易的完成意味着其所持有目标公司的流通股转化为现金或收购方的股票。
(2)对于收购公司来说,可能发行新股筹资以完成对被收购公司的现金支付,或者以股票支付的方式直接发行新股给被收购公司股东。如果被收购公司规模较小并且收购方拥有足够的现金时,就无须发行新的股票。
(3)对于大型并购,收购公司可以发行新股作为对被收购公司股东的抵价物,发行数量取决于购买价格和两家公司股票的价格比。通常情况下收购方公司的股东和被收购方公司的股东会针对收购提案进行投票。
(七)剥离
1.剥离的含义
剥离是指上市公司将其部分资产或附属公司(子公司或分公司)分离出去,成立新公司的行为。
2.剥离的意义
(1)剥离后,母公司的资产因为剥离给新公司而减少,母公司的总价值下降。
(2)母公司原有股东持有的新公司的股票份额会弥补他们在母公司损失的价值。
(3)公司的管理层进行剥离操作的目的通常在于试图通过将公司分成两个分离的公司,为股东们创造价值。
(4)剥离的合理性在于,通常情况下,市场给予两个相互分离但业务更加聚焦的公司的估值要高于当它们作为母公司的组成部分时的估值。
03精选考题
[单选题]
1、上市公司回购股份的方式不包括( )
A.场外协议回购
B.正回购
C.场内公开市场回购
D.要约回购
正确答案是:B
解析
股票回购的方式主要三种:场內公开市场回购,场外协议回购,要约回购。场内公开市场回购是指按照目前市场价格回购企业股票,此种方法的透明度比较高。场外协议回购是指股票发行方通过协议价格向一个或几个大股东回购股票。协议内容包括价格、数量及回购的时间,协议价格一般低于股票的市价。要约回购是以一个高于股票市价的价格回购一定数量的股票,此法回购成本较高。
[单选题]
2、股票拆分对( )没有影响。
A.股票价格
B.股票权益总额
C.每股盈余
D.每股面值
正确答案是:B
解析
股票拆分又称为股票拆细,即将一股面值较大的股票拆分成几股面值较小的股票。股票拆分对公司的资本结构和股东权益不会产生任何影响,一般只会使发行在外的股票总数增加,每股面值降低,并由此引起每股收益和每股市价下降,而股东的持股比例和权益总额及其各项权益余额都保持不变。
[单选题]
3、向原有股东配售股份,简称( )。
A.配股
B.增发
C.定向增发
D.回购
正确答案是:A
解析
再融资中,向原有股东配售股份,简称配股;向不特定对象公开募集,简称增发;非公开发行股票,也称为定向增发。