帮考网

定了!新个税时间!你的工资将有大变化!

阅读 204


总在社会混,哪有不交税?每一个公民,依法纳税都是应尽的一项义务,当然,如果能少纳一些,肯定是皆大欢喜了!


最新消息!个人所得税法修正案草案

8月27日至31日表决


事关亿万纳税人的个人所得税法正进行一次重大变革,而答案有望将在8月31日揭晓!


前段,关于“个税起征点提高”受到社会很大关注,7月28日《个人所得税法修正案(草案)》征求意见,中国人大网显示,草案征集意见超过13万条足见关注度之高!



最新消息是,个人所得税法修正草案本月底将迎来二审,10月1日起,个税征点能否提高到5000元或者更高,要看二审是否表决通过!


8月17日下午,十三届全国人大常委会第十一次委员长会议召开。会议决定,十三届全国人大常委会第五次会议8月27日至31日在北京举行。


委员长会议建议,十三届全国人大常委会第五次会议审议包括个人所得税法修正案草案等。


上述消息一出来,又开始沸腾了,起征点能否向此前两次修订一样小幅上调,

专项附加扣除是否增加项目,再次成为焦点!


“起征点”提高的可能性有多大?


在草案一审过程中,全国人大常委会部分委员建议,将起征点提高到6000元至10000元不等。征集的13万意见中,有不少上班族也认为,5000元/月的个税起征点偏低,建议可适度提高。


虽然目前,草案建议“起征点”为5000元/月。但是之前2011年个税草案起初建议“起征点”提高至3000元,经过听取各方意见后,全国人大常委会最终将“起征点”提高至3500元。所以这次二审提高“起征点”也不是不可能哦。


10月1日能否“如约”实施新的起征点?


修正案草案提出,自2018年10月1日至2018年12月31日,纳税人的工资、薪金所得,先行以每月收入额减除费用5000元后的余额为应纳税所得额,依照该修正案第十六条的个人所得税税率表一(综合所得适用)按月换算后计算缴纳税款,并不再扣除附加减除费用。


之所以先行落地,也是为了满足公众的期待,让减税红利尽快落地。不出意外,月底的二审通过,10月先行落地的可能性较大。


10月实施新的起征点后

到底可以省多少钱


“起征点”上调,税率结构优化调整,一系列改革动作后,你每月会少缴纳多少钱?一张图看懂↓



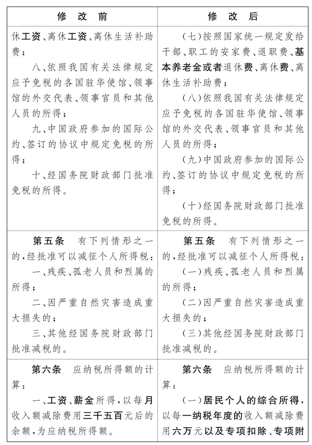
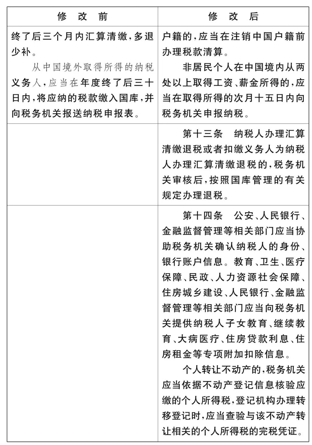
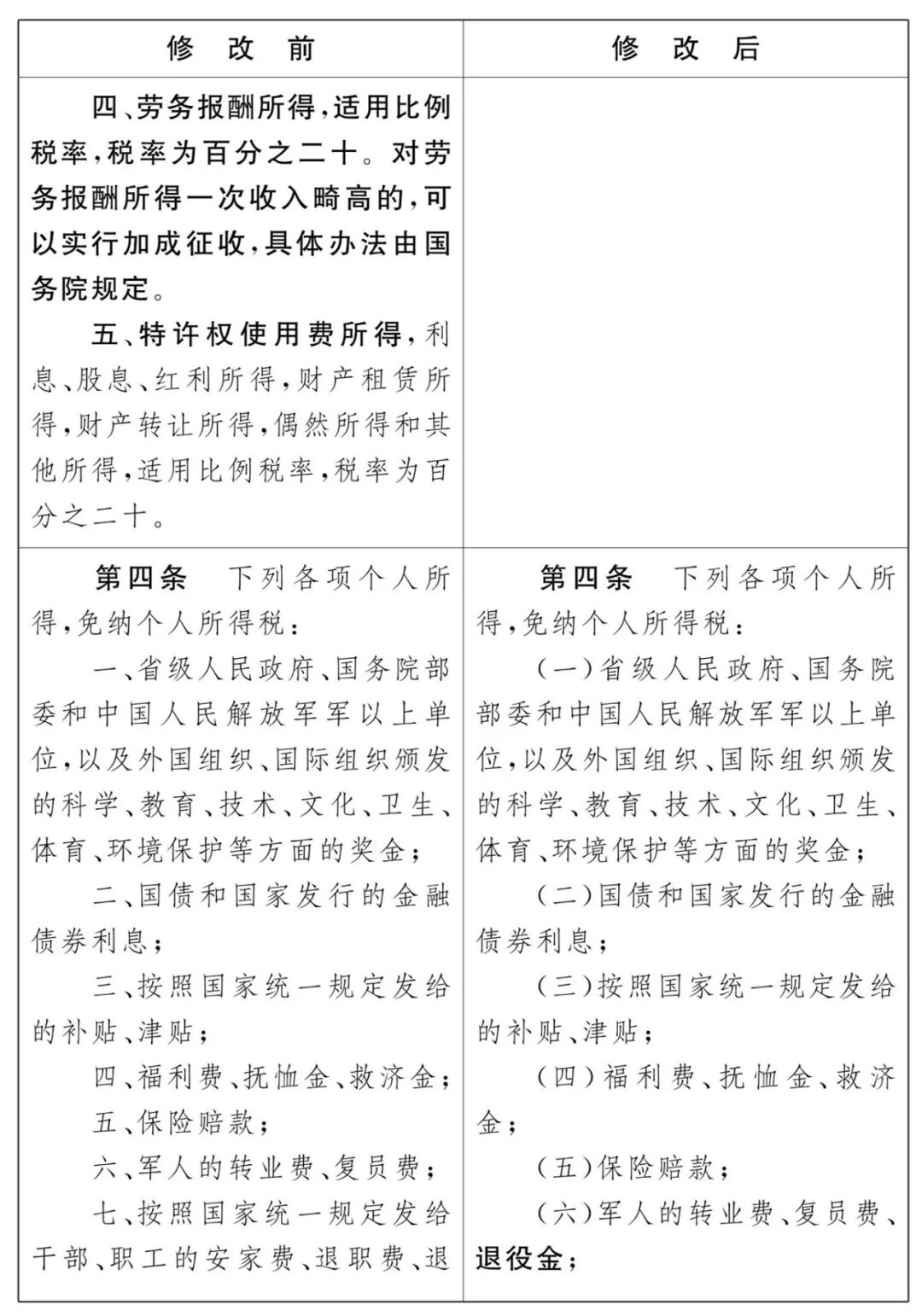
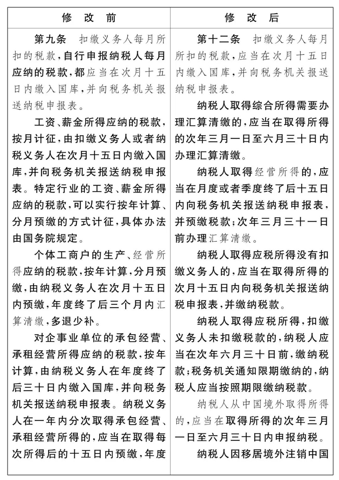
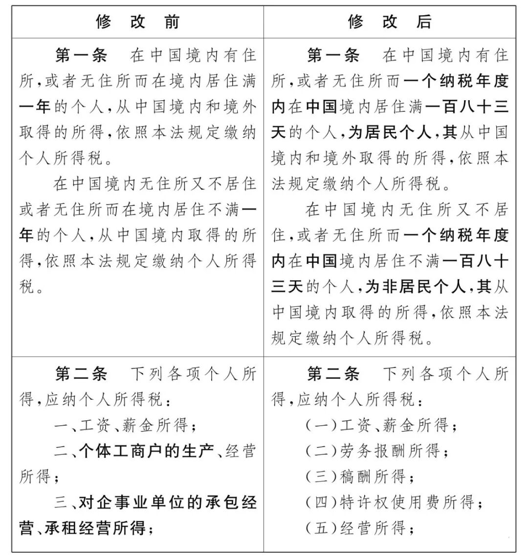
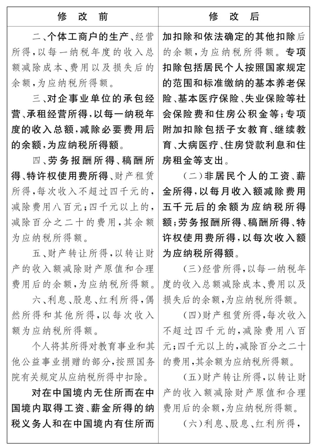
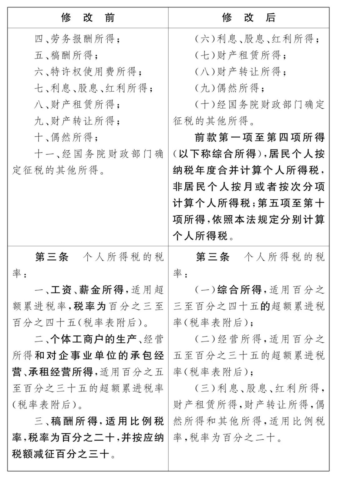
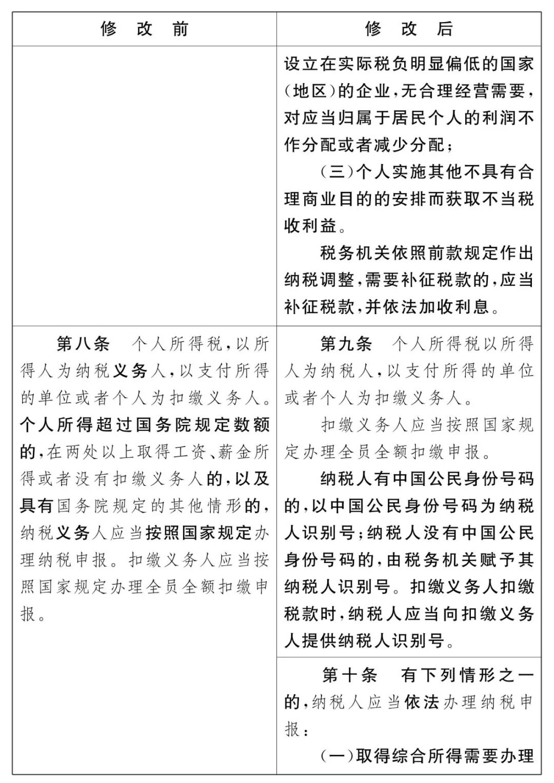
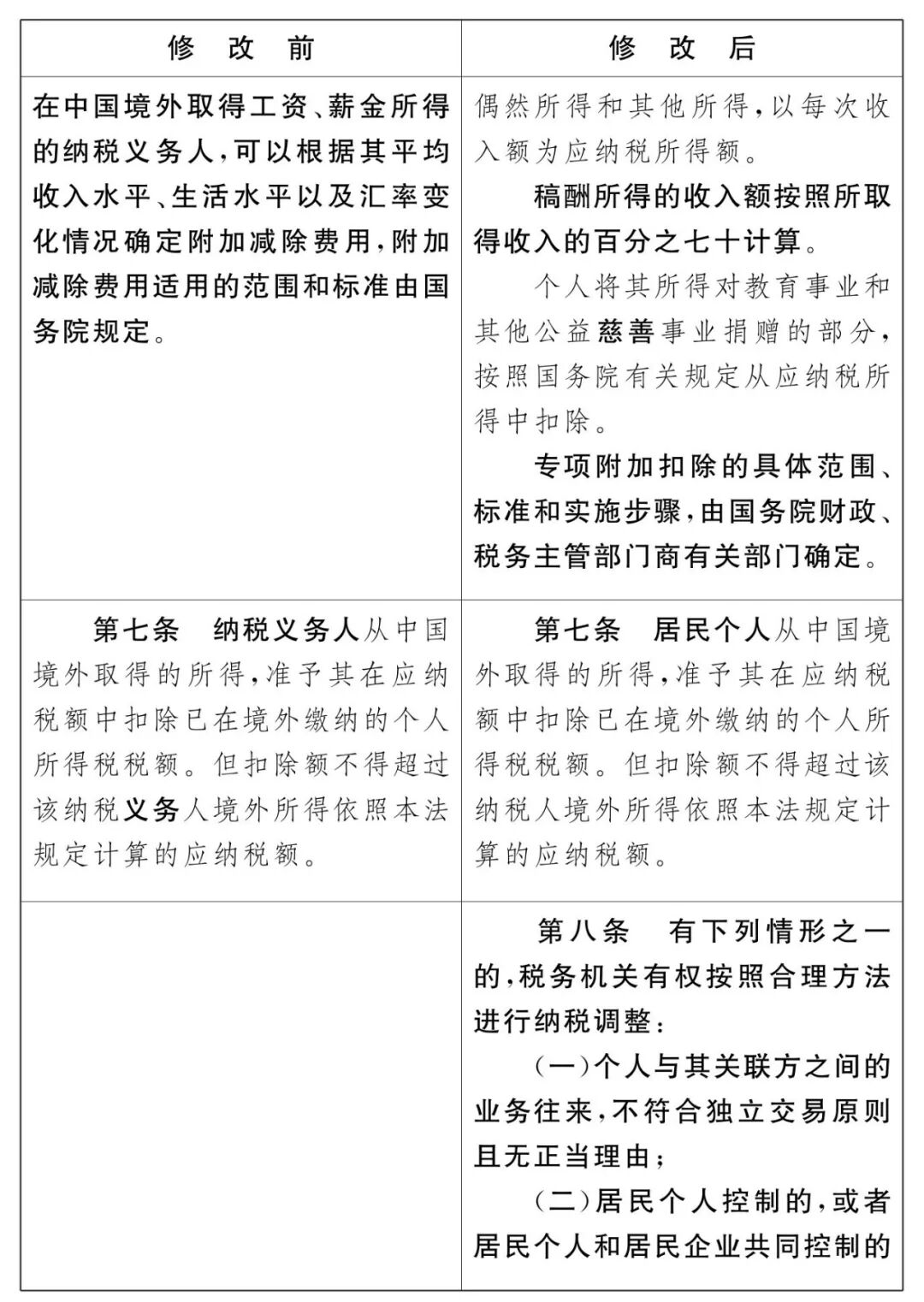
附:个税草案修改前后对照


 (条文中黑体字部分为修改的内容)


📚 注册会计师考试备考资料

获取最新考试大纲、历年真题、备考攻略,助你一次通关

🏠首页📋考试🔍搜索💬问答